Sources of Finance
Sources of Finance
Sources of Finance
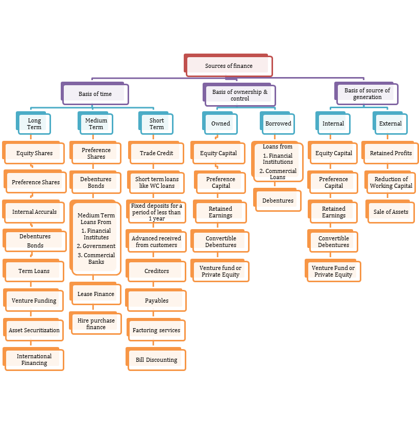
The sources of finance is the most explorable area especially for entrepreneurs who are about to start a new venture or are planning on expansion/modification. These sources are classified based on time period, ownership & control and their source of generation. It is ideal to evaluate each source before opting for it. Having known the many alternative sources of finance a company can choose from, choosing the right source and the right mix of finance is a key challenge. The process of selecting the right source involves in-depth analysis and understanding. Lets understand the classification of the sources of finance.

A short understanding of the different sources of finance:

Deciding the right source of funds is crucial as the wrong source increases the cost of funds which in turn would have an impact on the feasibility of the project under concern.
- By CA Smruti Dungarwal
CUSTOMER SUPPORT 9607619191